HOME
开发工具
随记
头条
Go优化之路
Shift+Command+4 区域截图;Shift+Command+5 打开截图工具
2026-03-16
SSE(服务器发送事件)与Streaming HTTP(流式HTTP)均用于服务端数据推送,核心区别在于规范化程度与场景。SSE是轻量级、单向文本推送的标准协议(适合消息通知);Streaming HTTP是基于HTTP分块传输的通用技术,更灵活、适合大内容或高并发场景(如大模型流式输出、视频流)。
阅读原文
2026-03-12
OpenClaw装上了(又节省了500块),有个问题是note目录权限问题,用豆包推荐的方法解决了: env SHARP_IGNORE_GLOBAL_LIBVIPS=1 npm install -g openclaw@latest --loglevel verbose mkdir -p ~/.npm-global npm config set prefix '~/.npm-global' echo 'export PATH=~/.npm-global/bin:$PATH' >> ~/.zshrc source ~/.zshrc npm cache clean --force
阅读原文
2026-03-04
山西免费的景点才是王者。例如大同善化寺,代州边靖楼、文庙。一些收费的景点就差点意思,例如雁门关、悬空寺。阳泉的开河寺、三矿靠山窑也不错,值得打卡。
阅读原文
2026-02-25
cdn.jsdelivr.net不能访问可以使用cdn.staticdelivr.com替换。最近用DeepSeek做了个备忘录工具,可通过OneDrive保存、同步笔记内容,支持富文本编辑、MarkDown语法,AI真心提效。
2026-02-14
老是记不住HSQL转时间戳的函数 unix_timestamp('${date}', 'yyMMdd')
2026-02-12
1. 架构是规划,它需要说清楚系统的定位、远景; 2. 架构是标准,它描述了系统组成部分、协同方式,它定义了定位、职责、边界; 3. 架构是使用说明书,它能够回答实际生产过程中的问题; 4. 架构是生产规范,涵盖编码、监控、运维、运营多个领域; 5. 架构是迭代、沉淀而来,切记「放大招」,更要持续投入经营,不能绕问题。
2026-02-06
如何做好完整资损梳理?本质是做好交叉Review,广度->深度->广度……层层递进。 1. 结合系统链路、模型、历史问题来搭建知识体系; 2. 当具备一定知识架构后,从模型开始深度分析,结合之前了解到的特征分析。通过这个环节可以验证到已有知识和未知场景; 3. 识别到这些场景后,我们需要设计新的监控&保障方案,早期噪音可以适当大一些,从实际问题中挖掘本质。 4. 当报警开始收效、噪音逐步收敛时,基本就可以结束了。
2026-01-26
25年就要过去了,希望26年顺顺利利、健健康康!
2025-12-28
程序员发展几个环节: 1. 称职的开发,从出校门开始,了解一门开发语言、基础组件、Debug、单测、发布流程; 2. 高级开发,随着开发越来越熟练,除了能完成基本开发,还能够做好项目维护工作,能做好稳定性、压测、容量、容灾降级预案; 3. 领域专家,自己负责的项目做好后,就需要做跨团队项目了,能够拉齐多团队推进,要具备项目管理、风险管理、架构设计; 4. 架构师&Leader,之前做的往往是自上而下的事情,再往后要有一些自己的判断了,自己有一些人力资源,但人力和事项往往不匹配。这里面的难点在于多件事情如何判断复杂度、工作量、优先级,要想办法利用有限的资源做一些突破和创新;事情不多的情况下如何搞一些新花样。
2025-10-27
汇报三步: 1. 项目目标是什么,为什么定这个目标,老板认不认这个目标(自上而下拉齐后面好推进) 2. 你准备怎么做,思路是什么,同样是找老板review 3. 做的过程中遇到了什么问题,需要老板什么帮助
2025-10-24
golang template: "xxx.html" is an incomplete or empty template。如果是多个模版需要注入FuncMaps,需要注意模版名称,模版名称需要用到真实的xx.html,而且前面不能有具体路径。实例代码: filename := filepath.Base(filenames[0]) tmpl := template.Must(template.New(filename).Funcs(sprig.FuncMap()).Funcs(funcs).ParseFiles(filenames...)) err := tmpl.ExecuteTemplate(c.ResponseWriter, filename, data)
阅读原文
2025-10-15
本次出游第一次用到了高德路书,体验非常不错,可以试试。辽宁作为清朝入关前的首都,有很多历史景点,我去了奉国寺、沈阳故宫、宁远古城;长春有伪满洲皇宫,也可以体验下红旗出租车;哈尔滨俄式建筑比较多,坐船游松花江是个不错的选择,不过价位差别大,提前看看港口位置,731如果没约上去看看旧址也行,巴洛克建筑群有很多打卡点。总体来说旅游资源不算丰富,美食物美价廉,基本不用避雷。
阅读原文
2025-10-08
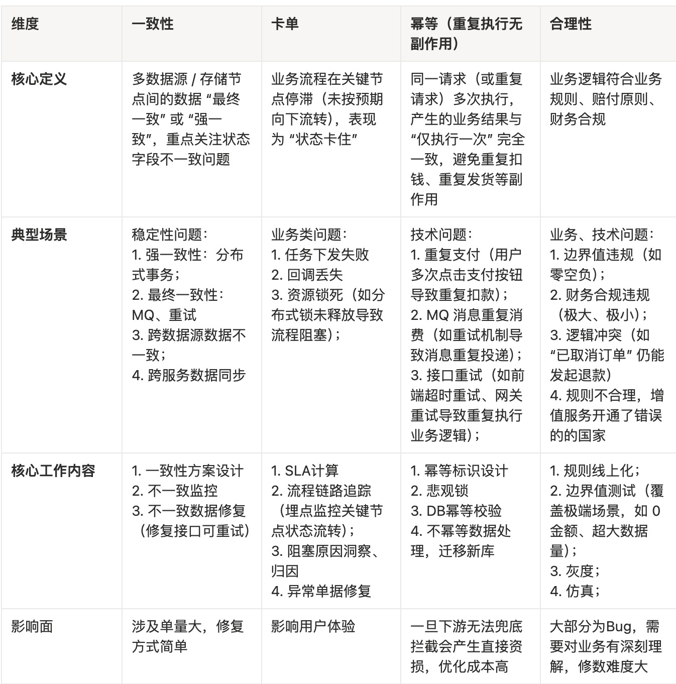
1. 单据对外承诺的SLA 2. 外部对于单据流程时效的预期 3. 解决:系统稳定性原因引入的卡单问题
2025-09-29
系统常见的一致性、幂等、卡单、合理性问题的定义和设计注意点
2025-09-28
简单增加一个manifest文件就可以把自己的网站打包成App了。另外Chrome也支持调试,Chrome DevTools → Application → Manifest 就可以查看能否打开了,如果有问题会有提示,按照提示解决即可。
阅读原文
2025-09-24
周末跟儿子一起做的手工冰箱贴
2025-09-20
Golang如何拉取分支命名不规范的仓库?
阅读原文
2025-08-22
AI对于搜索是颠覆性的,之前遇到问题搜索的过程:理解问题->拆解关键字->搜索->调整关键字->搜索,基本一次是找不到答案的,而且很多结果还是博客文章,需要理解文章看看是不是自己星耀的内容。有了AI之后的搜索,直接贴问题->AI分析分析返回结果。
2025-07-22
pip install -qU "langchain[openai]" --break-system-packages
2025-05-20
User(用户):代表与 AI 进行对话的人类。是对话的发起者和推动者,通过提出问题、表达需求或提供指令来引导对话的方向。 Assistant(助手):代表 AI 本身,是对用户进行回应的角色。根据系统设定和用户输入生成相应的回复,为用户提供信息、回答问题、完成任务或提供建议等。
阅读原文
2025-05-01
这个架构图很不错,我之前想的是LLM会去调用MCP,实际上是Agent来串LLM和MCP。
阅读原文
2025-04-12
MCP官方提供的Inspector mcp-docs.cn,支持本地部署调试。 npx @modelcontextprotocol/inspector
阅读原文
2025-04-01
replace github.com/mnhkahn/gogogo v1.0.10-0.20250428011431-8a4ecaadb7bc => ../gogogo
2025-03-20
设置代理 go env -w GOPROXY=goproxy.io,direct 如果依赖包刚刚更新但没有办法拉到最新的,需要切换一下代理。
2025-03-19
Feedback